在深圳这个寸土寸金、效率至上的商业环境中,每一笔营销投入都必须经受ROI(投资回报率)的严苛审视。对于百度竞价推广,企业普遍面临一个核心抉择:是组建团队自运营,还是外包给专业托管服务商?要回答“托管是否值得”,必须拨开主观感受的迷雾,对两种模式的完全成本与综合效益进行一次全盘、深度的理性分析。
许多企业计算自运营成本时,往往只看到显性的“员工工资”,这严重低估了真实负担。自运营的完全成本应由以下四部分构成:
1. 直接人力成本
内容:不仅仅是竞价专员/营销经理的月薪(在深圳,具备1-3年经验的专员月薪约8k-15k)。还需计入社保、公积金、福利等(通常为薪资的30%-40%),以及每年的调薪预期。
计算公式:年度直接人力成本 ≈ 月薪 × (1+附加费率) × 13个月(含年终奖)。仅此一项,一个初级专员的年成本即可轻松突破15万元。
2. 管理、培训与试错成本
管理成本:管理者投入在招聘、培训、任务分配、绩效考核上的时间成本。
培训成本:让员工从新手成长为熟手所需的时间(通常3-6个月)及期间产生的低效投放损耗。
试错成本:由于经验不足导致的错误策略(如关键词方向错误、出价失误)所带来的广告浪费,这笔“学费”难以计量但确实存在。
3. 机会成本与风险成本
机会成本:是最容易被忽视的巨量成本。当你的团队还在摸索百度oCPC的优化技巧时,竞争对手可能已通过专业服务抢占了市场先机和优质流量。时间窗口的错失,其代价远高于托管费。
风险成本:核心员工离职导致账户运营中断、效果剧烈波动的风险。在深圳人才高流动性环境下,这一风险尤为突出。
4. 工具与资源成本
内容:为提升效率可能需要购买的第三方关键词工具、数据分析软件等订阅费用。
小结:自运营的总成本 = 直接人力成本 +(管理+培训+试错)软性成本 + 机会与风险成本。它绝非一份工资那么简单,而是一项持续性的、包含隐性风险的重资产投入。
托管服务的费用是显性的,但其创造的价值需从“成本节约”和“收益增长”两个维度来评估。
1. 成本节约效益(即“省钱”的方面)
固定人力成本转化:将一项不确定的、持续性的固定人力支出,转化为一笔明确、可控的月度服务费。企业无需承担人员招聘、管理、福利及离职风险。
试错成本归零:专业服务商凭借成熟的方法论和跨行业经验,能极大避免新手常犯的错误,直接节省“学费”。
工具成本内化:正规服务商通常已将各类专业工具的成本包含在服务中,企业无需另行购买。
2. 收益增长效益(即“赚钱”的方面)
专业度溢价:托管团队的核心价值在于其专业性。他们能更快速地制定科学策略,更娴熟地运用百度观星盘等工具进行人群洞察,更精准地进行数据分析与优化,从而在同等预算下获得更多有效线索、更低转化成本。
规模效应与经验复用:服务商同时服务多个客户,其积累的跨行业经验、测试成功的创意模板和优化策略,可以经过适配后复用到你的账户,这是自营团队无法获得的“经验杠杆”。
专注核心业务:企业管理者可以将宝贵的时间和精力从复杂的广告投放细节中解放出来,专注于产品、服务和商业模式等核心业务,创造更大战略价值。
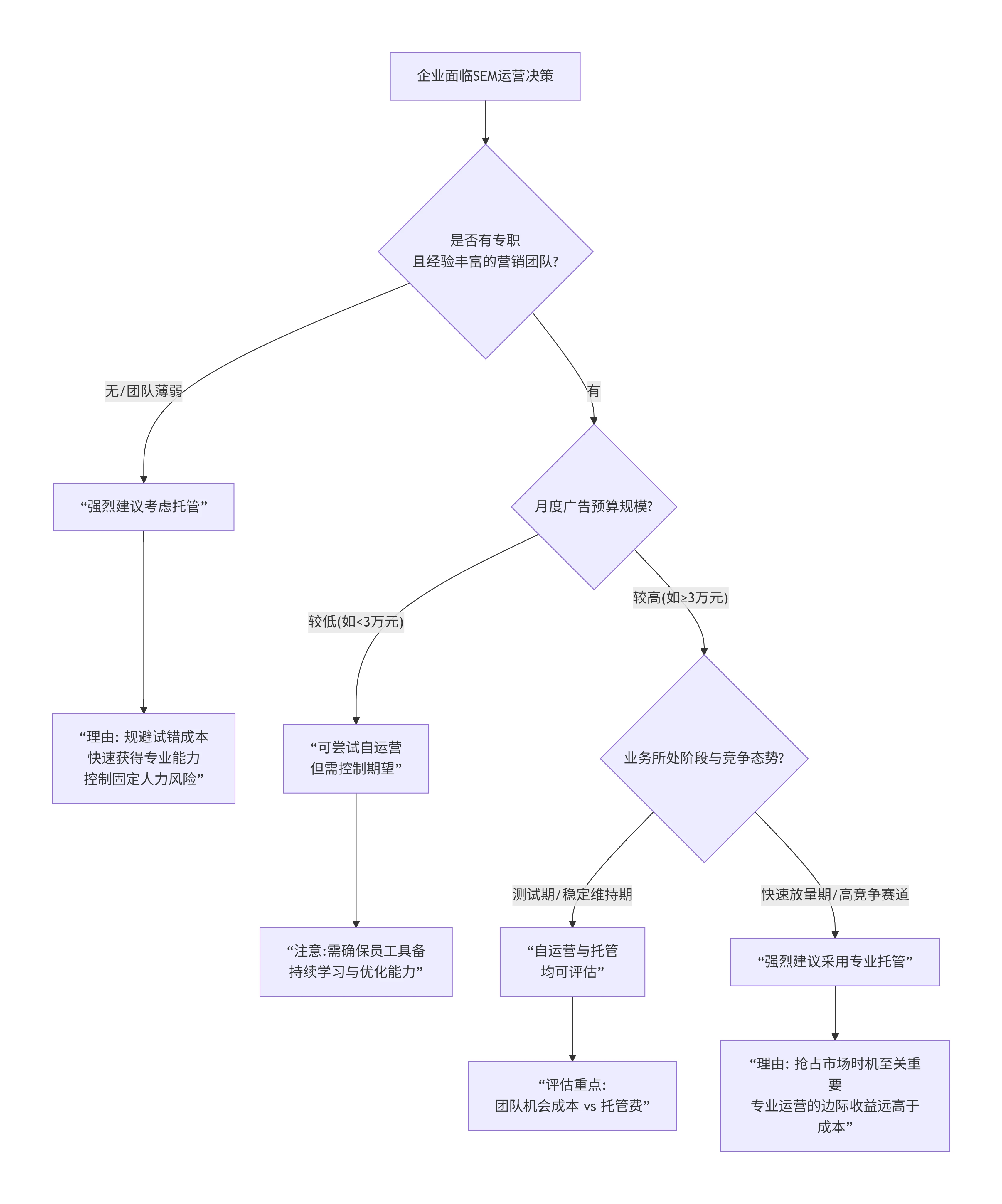
是否选择托管,并非一概而论,而是取决于企业自身的发展阶段、团队基因与资源状况。请参考以下决策模型:

模型应用说明:
对于初创或小微企业:若预算有限且处于测试期,可参照模型左侧路径。但需清醒认知自运营的完全成本与潜在风险。
对于成长型或成熟企业:当预算达到一定规模(如每月3万元以上),或处于激烈竞争、需要快速抢占市场时(模型右侧路径),专业托管带来的效率提升与机会捕获价值,通常会远超其服务费。此时托管不仅是“服务采购”,更是推动增长的 “战略投资”。
从成本中心到增长引擎的思维转换
“百度竞价托管是否值得”的终极答案,取决于企业是否将营销视为一项需要专业驱动的“增长引擎”,而非一个可被妥协的“成本中心”。自运营可能看似节省了服务费,却可能支付了更昂贵的隐形成本与机会代价;托管支付了明确的对价,却购买回了时间、专业确定性以及更大的增长可能性。
在深圳这个竞争环境中,效率与专业度本身就是核心壁垒。如果您在经过上述深度分析后,希望更精确地测算自身企业两种模式的财务模型,或需要借助专业力量实现突破,
领致互动 愿意成为您的商业分析伙伴。我们不仅提供托管服务,更可为您提供一次客观的 《企业SEM运营模式ROI分析咨询》 ,用数据与逻辑,助您做出最有利的决策。立即咨询,获取您的专属决策分析框架。